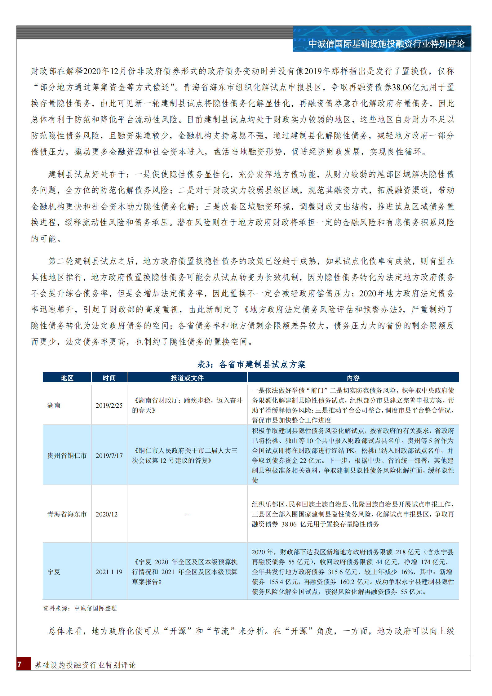
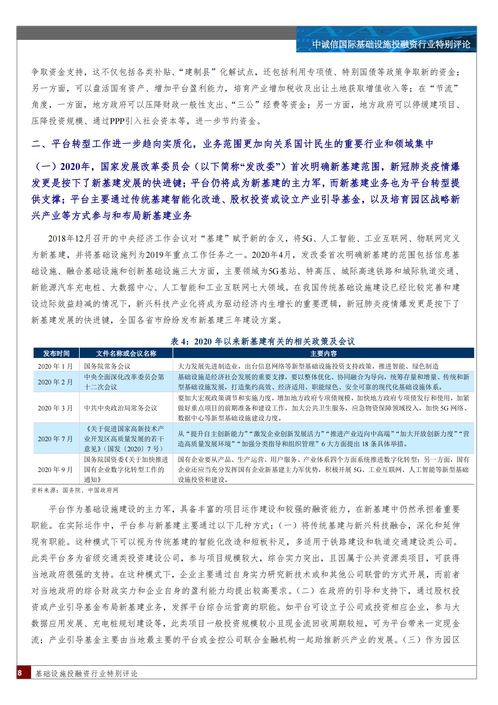
教育培训

联系电话

0571-87298907

E-MAIL

zjleasing@sina.cn

专栏
  • 首页 > 教育培训 > 专栏
中诚信专栏 丨疫情冲击下平台化债和转型何去何从
浙江省租赁业协会  http://www.zjleasing.org | 更新时间:2021-06-11  | 来源:  | 阅读:5055次


上一篇:中诚信专栏 丨债券市场发行遇冷,收益率延续回落状态 下一篇:中诚信专栏 丨地方债与城投行业2020年一季度回顾与下阶段展望之政策篇
打印此页】 【返回上级】 【关闭此页

Copyright©浙江省租赁业协会 2013-2014 zjleasing.org all rights reserved

Email:zjleasing@sina.cn电话:0571-87298907传真0571-87298905 浙ICP备15031672号-2 技术支持:网站建设